ボリューム追加。ツマミはシャーシーに合わせてシャンパンゴールドにした。




改造前のリアパネルレイアウト。(再掲)




インピーダンススイッチはスピーカー端子の間に設置(緑色のツマミ)。もちろん文字シールも剥がして作り直し。

 

まずはボリューム

レコード再生時はボリュームが付いたプリアンプ(イコライザーアンプ)を使用するのでなくても良かったんですが、デジタル音源を使用するときは音量調節ができないのでPC側で操作するしかなく、不便な思いをしていました。

それならさっさとボリュームを付ければ良かったんですが、製作当時ボリュームなしの時の最短配線を考慮し、初段管をパワー管の後ろにしたレイアウトにしました。

このレイアウトでボリュームを追加するとシールド線が長くなるため、長らく躊躇していました。

まあ、良く考えてみると今まで多少配線が長くなったからと言って、とくに音が悪くなった印象もなく、測定しても目立って悪化した経験もないので、それならいいか、と言うことでボリュームを付ける決心をしました。

その代わり、ボリューム挿入で音が悪くなっては困るので、今回はスペースに余裕があることもあり、コスモスのRV24タイプの大きめのバリオームを採用します。


インピーダンススイッチ

ここのところ、他のアンプでも順次改造して入れていますが、やはり8Ωの出力だけではスピーカーを選んでしまい、これも使用頻度の低下を招いていましたので、インピーダンススイッチを追加しました。

本機は内部に余裕があるので、スピーカーターミナルの穴を追加であけて位置をずらし、元の穴を利用して左右チャンネルの間にロータリースイッチを追加しました。

現在、8Ωのスピーカーは相当前にテクニクスとコーラルのユニットを使った自作品だけで、それにアナログレコードを聞く時だけに限られていた本機ですが、これで他の組み合わせにも引っ張り出せます。




● ● ●


回路変更

ここからが本題の大改造です。

回路の方も何年も前から気になっていたのですが、ボリューム追加などまとめてやる時でいいか、と思ってなかなか手が出ませんでした。

若い頃はまだ真空管もあまり多く所有しておらず、学生だったか安月給の会社員だったかで、真空管は買うにしても高価に感じていたものです。

そのため意外と「真空管は大事にしなくてはいかん!」と宣う御老体のベテランより若い人の方がよっぽど内輪な動作で使う傾向があります。

今思えば本機の動作は内輪で大事に、と言うよりはカソードフォロワーにカップリングコンデンサーを入れるなど、どう見ても過保護です。

送信管はグリッドのプラス領域まで保証されていますので、そこまで使ってナンボです。と、歳を重ねると思うようになりました。

そこでカソードフォロワー直結ドライブに変更してもう少しパワーアップさせます。

改造するにあたり、どの程度パーツをそのまま使うかで動作条件が変わりますが、今回はコストのかかる電源トランスはMS-160のまま、MT管もECC81 / 12AT7のままで設計しなおします。

本当はカソードフォロワー直結ドライブにすると電圧が足りなくてもう少し高い電圧が取り出せる電源トランスに変更したくなりますが、合うモノは在庫がなく、市販品を探してみても電圧が合わないかサイズが合わないかのどちらかで諦めました。

その代わり固定バイアスに変更して少しでも電圧効率を上げるように変更します。

他にカソードチョークと言う選択肢もありますが、こちらも買わないとピッタリの規格のモノが在庫にありません。

MT管も本来、初段はECC83 / 12AX7のように高μ管、カソードフォロワー段は6FQ7や12BH7などのも少しダイナミックレンジの取れる球の方が良いです。

そのためその2球を左右に分けて使うことも考えましたが、セパレーションを気にして12AT7のままにしました。但しこちらは気が向いたら再改造するかも知れません。

シャーシーはそのままのレイアウトでMT管2球で変えられないので、もう少し良い方法はないかと、こんな時は雑誌等で他の方はどうやっているか探してみると、843と言う少ない作例の中で那須好男氏が6AN8を使っているのを発見しました。

確かに6AN8なら5極部でゲインは取れるし3極部でダイナミックレンジの大きなカソードフォロワーができて大変良いアイデアです。

しかし本機ではなるべくオリジナルのまま改造するコンセプトと、人と違うことをしないと自分のノウハウがためられないので、そのまま12AT7を使うことにしました。

当然、カソードフォロワー段は動作領域が非直線性の部分まで使うギリギリの設計で歪が多くなりそうですので、新規で作る方は那須氏の回路をお手本にしてください。


 

843(RCA)の代表規格

ヒーター電圧 2.5V
ヒーター電流 2.5A
最大定格(低周波A級動作時)
プレート電圧425V
プレート損失12W
グリッド抵抗
(固定/自己BIAS)
100kΩ/500kΩ
代表動作例
動  作A1級シングル
プレート電圧350V425V
プレート電流25mA25mA
グリッド電圧-25V-35V
プレート内部抵抗4800Ω4800Ω
相互コンダクタンス1600μモー1600μモー
増幅率7.77.7
負荷抵抗9.5kΩ12kΩ
出力(歪率5%)0.95W1.6W

40年以上前の当時ここまで詳しく解らなかった。




843の動作曲線。最大プレート損失の85%で動作設定。以前は小出力管なのに62%でかなり小出力だった。




ECC81 / 12AT7の動作曲線。初段は紫、KF段は黒のロードライン。メーカーによってだいぶ曲線が違うので結構困るが、以前GEの曲線(赤線)で製作して電圧がピッタリ合ったので、今回もそちらで設計。橙はタングソル。
こーゆー使い方すると後でPPアンプに流用できなくなるんだよな〜と思いつつ・・・





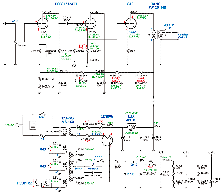
黒字青字=設計値、緑字赤字=実測値
843、12AT7とも新品ではない使用品のためエミッションの偏りにより実測電圧もバラついている。


→ 実際の改造